Wer wir sind
Polizei, Leistungssport
& Verantwortung vereint
Unsere Mission
Mehr als nur Eishockey
Sport. Dienst. Haltung.
Als TEAM GERMANY – Polizei-Eishockey Auswahlmannschaft e.V. stehen wir für ein sportliches, wertebasiertes und international konkurrenzfähiges Polizeiteam. Unsere Spieler sind aktive Polizeibeamtinnen und -beamte aus ganz Deutschland – mit einem gemeinsamen Anspruch: auf dem Eis Spitzenleistung zu zeigen und gleichzeitig gesellschaftliche Verantwortung zu übernehmen.
Was uns auszeichnet:
- Leistungsorientierung im Wettkampfsport
- Engagement für die „Blaulichtfamilie“
- Internationale Vernetzung und Repräsentation der Polizei
- Förderung von Zusammenhalt, Resilienz und Prävention durch Sport

Warum Sport im Polizeidienst so wichtig ist
Laut den Grundpositionen des Deutschen Polizeisportkuratoriums (DPSK) ist körperliche Fitness eine Schlüsselqualifikation für den Polizeiberuf. Sport schützt, stärkt und verbindet. Besonders der Wettkampfsport wird dabei als Ausdruck der Leistungsfähigkeit, Motivation und Vorbildfunktion betont.
„Der sportliche Leistungsvergleich gehört national wie international zum Selbstverständnis der Polizeien und hat Tradition.“
TEAM GERMANY ist Ausdruck genau dieser Haltung.
Unsere Ziele
Wir wollen
- Den sportlichen Stellenwert des Polizeieishockeys national & international stärken
- Eine leistungsstarke Auswahlmannschaft aufbauen & kontinuierlich entwickeln
- Die Sichtbarkeit der Polizei im sportlichen, positiven Kontext fördern
- In Notfällen innerhalb der Blaulichtfamilie schnelle, konkrete Hilfe leisten

Gesellschaftliches Engagement
Der „Schnelle-Hilfe“-Gedanke
Team Germany steht nicht nur für Tore, sondern für Zusammenhalt:
Bei schweren dienstlichen Unglücksfällen in der Blaulichtfamilie reagieren wir schnell – mit öffentlichkeitswirksamen Benefizspielen, Spendenaktionen und emotionaler Präsenz. Beispiele sind die Spiele in München, Freising oder zuletzt in Herne.
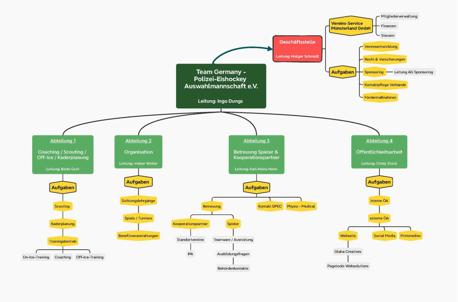
Unsere Struktur - Unser Verein
Mit der Gründung des Vereins „TEAM GERMANY - Polizei-Eishockey Auswahlmannschaft e.V.“ und der formellen Eintragung als gemeinnütziger Verein haben wir die Voraussetzungen geschaffen, um unseren Zielen einen rechtssicheren Rahmen zu geben.
Geschäftsführer des Vereins sind:
- Bodo Gutt
- Ingo Dungs
- Volker Weiler
Unabhängig davon hat sich das Team Germany in vier Abteilungen organisiert, um den wachsenden Ansprüchen und Aufgaben zukunftsorientier zu begegnen.
Kontaktdaten
TEAM GERMANY - Polizei-Eishockey Auswahlmannschaft e.V.
Hans-Sachs-Str. 10 40237 Düsseldorf
International vernetzt – National geeint
Seit 2003 treten wir bei internationalen Polizei-Wettkämpfen auf höchstem Niveau an – von Innsbruck über Prag bis Budapest. Die Idee einer dauerhaft leistungsstarken „Nationalmannschaft“ entstand 2016 – seither sind wir kontinuierlich gewachsen und haben eine professionelle Vereinsstruktur geschaffen.








